Wednesday, August 19, 2015
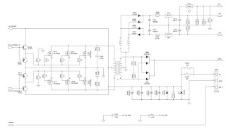
POWERPLANT FUSION PP AM10001 CIRCUIT DIAGRAM
Professional technician for all kind of electronic equipment. Doing since 1974.
FUSION FP-9001D - CIRCUIT DIAGRAM and EXPLODED VIEW
Professional technician for all kind of electronic equipment. Doing since 1974.
Subscribe to:
Comments (Atom)










